? ? ? ? б¦gg¼¯ÍÅǣͷ¼ç¸ºµÄũҵũ´å²¿¡°¿Æ¼¼ÖúÁ¦¾­¼Ã2020¡±ÖصãרÏîÑз¢ÏîĿ˳Ëìͨ¹ýÑéÊÕ _ б¦gg

б¦gg

б¦gg¼¯ÍÅǣͷ¼ç¸ºµÄũҵũ´å²¿¡°¿Æ¼¼ÖúÁ¦¾­¼Ã2020¡±ÖصãרÏîÑз¢ÏîĿ˳Ëìͨ¹ýÑéÊÕ

2023-02-11       

2022Äê12ÔÂ22ÈÕ£¬£¬£¬ £¬£¬£¬Å©ÒµÅ©´å²¿¿Æ¼¼½ÌÓý˾×é֯ר¼Ò¶Ôб¦gg¼¯ÍÅǣͷ¼ç¸ºµÄũҵũ´å²¿ÖصãרÏîÑз¢ÏîÄ¿¡°Öí¼¦µÍÂѰ×ËÇÁϾ«×¼ÅäÖÆÊÖÒÕ¼¯³ÉÓëÓ¦Óá±¾ÙÐÐÁËÑéÊվۻᡣ¡£ ¡£¡£¡£ ¡£ÏîĿ˳Ëìͨ¹ýÁËר¼Ò×éµÄÆÀÉ󣬣¬£¬ £¬£¬£¬²¢»ñµÃÁË84.14µÄÓÅÒìЧ¹û¡£¡£ ¡£¡£¡£ ¡£

 

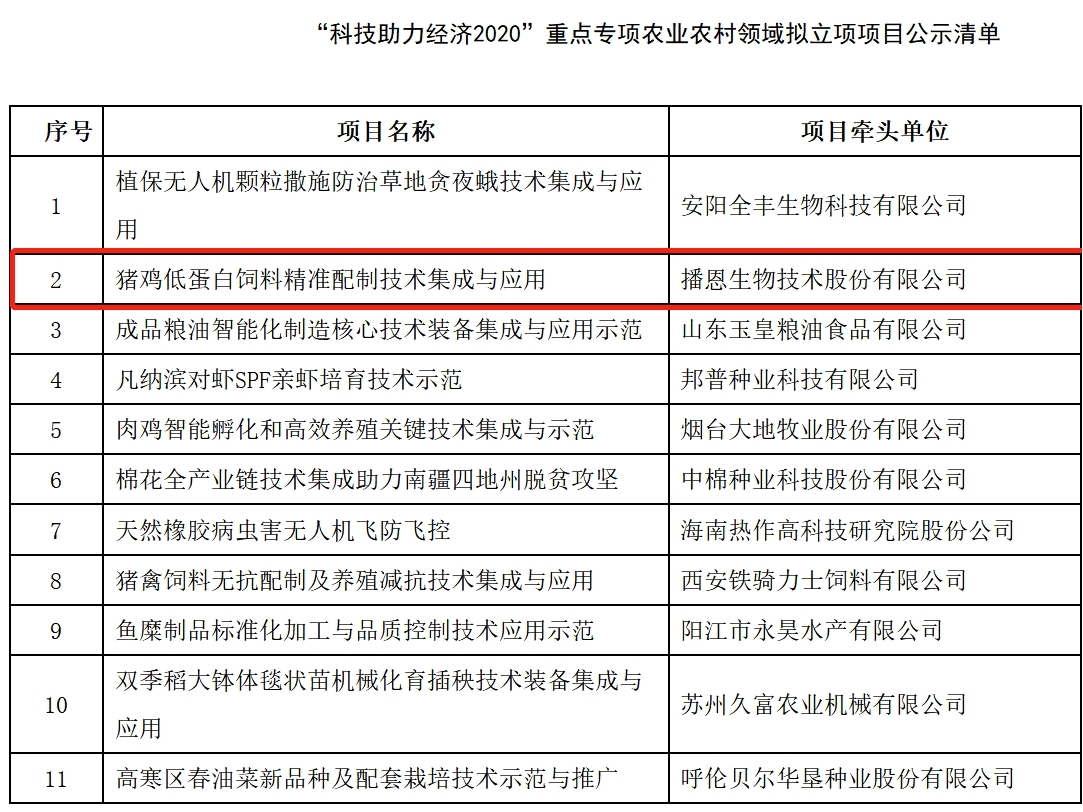
ÏîÄ¿»ñÅú¹«Ê¾

¸ÃÏîÄ¿ÊÇũҵũ´å²¿¡°¿Æ¼¼ÖúÁ¦¾­¼Ã2020¡±ÖصãרÏ£¬£¬ £¬£¬£¬ÓÉб¦ggǣͷ£¬£¬£¬ £¬£¬£¬ÍŽᱱ¾©Í¬Á¦ÐË¿ÆÅ©Òµ¿Æ¼¼ÓÐÏÞ¹«Ë¾¡¢ºþÄÏΰҵ¶¯ÎïÓªÑø¼¯ÍŹɷÝÓÐÏÞ¹«Ë¾ÅäºÏ¼ç¸º£¬£¬£¬ £¬£¬£¬ÏîÄ¿ÈÏÕæÈËб¦gg¼¯ÍÅÊÖÒÕ×ܼàÄß¶¬æ¯¡£¡£ ¡£¡£¡£ ¡£ÑéÊÕ¾Û»áÉÏ£¬£¬£¬ £¬£¬£¬ÆÀÉóר¼Ò×éÌýÈ¡ÁËÏîÄ¿ÈÏÕæÈ˵Ļ㱨£¬£¬£¬ £¬£¬£¬ÉóÔÄÁËÓйØ×ÊÁϲ¢¶ÔÏîÄ¿ÖÐÉæ¼°µ½µÄÉúÎï·¢½Í»·½Ú¡¢Á¿²ú»·½Ú¡¢Óû§ÍƹãÓ¦ÓᢲÆÎñרÕ˾ÙÐÐÁËÎÊѯ£¬£¬£¬ £¬£¬£¬ÏîÄ¿¼ÓÈëÈËÖðÒ»¾ÙÐÐÁ˵Ļظ²£¬£¬£¬ £¬£¬£¬²¢Ó®µÃÁËר¼Ò×éµÄ¸ß¶ÈÈϿɡ£¡£ ¡£¡£¡£ ¡£×¨¼Ò×éÒÔΪ£¬£¬£¬ £¬£¬£¬¾­ÓÉ2ÄêµÄÑз¢ÓëÓ¦ÓÃʵÑ飬£¬£¬ £¬£¬£¬¸ÃÏîÄ¿Íê³ÉÁËũҵũ´å²¿ÖØ´óרÏîÌõÔ¼ÊéµÄ¸÷ÏîʹÃü£¬£¬£¬ £¬£¬£¬²¿·ÖÖ¸±êÔ¶³¬¼È¶¨Ä¿µÄ£¬£¬£¬ £¬£¬£¬Ò»ÖÂÔÞ³Éͨ¹ýÏîÄ¿ÑéÊÕ¡£¡£ ¡£¡£¡£ ¡£

ͨ¹ýÖØ¸´µÄÊÔÑéɸѡ£¬£¬£¬ £¬£¬£¬ÏîÄ¿»ñµÃÁËÃÞ×ÑÆÉ¡¢²Ë×ÑÆÉ¡¢DDGSµÈ·ÇͨÀýÂѰ×ÖÊÁϵÄ΢ÉúÎï·¢½ÍÊÖÒÕÓëÉú²ú¹¤ÒÕ¡£¡£ ¡£¡£¡£ ¡£È·¶¨ÁËÃÞ×ÑÆÉ½ÓÄɸ´ºÏ¾úЭͬ·¢½Í¹¤ÒÕ£¬£¬£¬ £¬£¬£¬²Ë×ÑÆÉ½ÓÄÉÁ½¶ÎÁ½²½·¢½Í¹¤ÒÕ£¬£¬£¬ £¬£¬£¬DDGS½ÓÄÉÇúù¾úЭͬ·¢½Í¹¤ÒÕ¡£¡£ ¡£¡£¡£ ¡£Í¨¹ý¶¯ÎïÊÔÑ飬£¬£¬ £¬£¬£¬»ñµÃÁËÈýÖÖÉúÎï·¢½ÍÁÏÔÚÖí¡¢µ°¼¦¡¢È⼦ËÇÁÏÖеÄÏàÒËÓÃÁ¿¼°ÆäÌæ»»¶¹ÆÉµÄ±ÈÀýµÈÅäÌ×Ó¦ÓÃÊÖÒÕ£»£»£»£» £»£»£»£»½¨ÉèÁ˸÷ÐÄÀí½×¶ÎÖí¡¢µ°¼¦ºÍÈ⼦µÍÂѰ×ÖÊËÇÁϾ«×¼ÅäÖÆÊÖÒÕ£»£»£»£» £»£»£»£»Ñз¢³öÖí¡¢µ°¼¦¡¢È⼦µÍÂѰ×ËÇÁÏϵÁвúÆ·£¬£¬£¬ £¬£¬£¬½¨ÉèÁËÏìÓ¦²úÆ·µÄÆóÒµ±ê×¼£¬£¬£¬ £¬£¬£¬ÊµÏÖÖí¼¦µÍÂѰ×ÖÊËÇÁϲúÆ·µÄ¹¤Òµ»¯£¬£¬£¬ £¬£¬£¬±ê×¼»¯Éú²ú£¬£¬£¬ £¬£¬£¬´ó·ù½µµÍ¶¹ÆÉÓÃÁ¿£¬£¬£¬ £¬£¬£¬ïÔÌ­Öí¡¢¼¦Éá×ܵªÅŷż°Öܱ߰±ÆøÅ¨¶È£¬£¬£¬ £¬£¬£¬ÓÐÓûº½âÎÒ¹ú´ó¶¹µÄÈë¿ÚÒÀ´æ¶È£¬£¬£¬ £¬£¬£¬ïÔÌ­ÁËÖí¼¦ÑøÖ³ÉøÍ¸ÎïÎÛȾ£¬£¬£¬ £¬£¬£¬ÎªÐóÄÁÒµ½ÚÔ¼ËÇÁÏ×ÊÔ´£¬£¬£¬ £¬£¬£¬½µµÍËÇÑø±¾Ç®¡£¡£ ¡£¡£¡£ ¡£

¸ÃÏîÄ¿µÄÑéÊÕͨ¹ý£¬£¬£¬ £¬£¬£¬ÊÇũҵũ´å²¿¶ÔÄ¿½ñºÍÒԺ󣬣¬£¬ £¬£¬£¬ÎÒ¹ú¶¦Á¦´ó¾ÙÉú³¤ÉúÎïËÇÁϼ°µÍÂѰ×ËÇÁÏ£¬£¬£¬ £¬£¬£¬×ß½ÚÄܼõÅŵÄÂÌÉ«Éú³¤Ö®Â·µÄÏêϸÌåÏÖ£¬£¬£¬ £¬£¬£¬Ò²ÊÇб¦gg¼¯ÍÅ×Þлª¶­Ê³¤Ïòµ¼Ð±¦gg¼¯ÍżᶨµÄ×ßÉÏÓÃÉúÎïËÇÁÏÊÖÒոıä¹Å°åËÇÁϵÄÉú³¤Ö®Â·µÄÏêϸÌåÏÖ¡£¡£ ¡£¡£¡£ ¡£ÉúÎïËÇÁÏÊÖÒÕ¶ÔÍÆ¶¯ÎÒ¹úÐóÄÁÒµµÄ¿ÉÒ»Á¬Éú³¤£¬£¬£¬ £¬£¬£¬Ôö½øÅ©ÃñÔöÊÕ¡¢Å©´åÉú³¤ºÍũҵÕñÐ˾ßÓÐÖ÷ÒªÒâÒå¡£¡£ ¡£¡£¡£ ¡£

¡¾ÍøÕ¾µØÍ¼¡¿¡¾sitemap¡¿